禾樂快訊

115年3月 禾樂都更相關法令雙月刊 創刊號

115年3月 禾樂都更相關法令雙月刊 創刊號

115年3月 禾樂都更相關法令雙月刊 創刊號

台北市:
●修訂「都市更新事業概要同意書」及「都市更新事業計畫同意書」參考格式
●修訂「臺北市政府辦理都市更新實施者申請代為拆除或遷移土地改良物實施辦法」
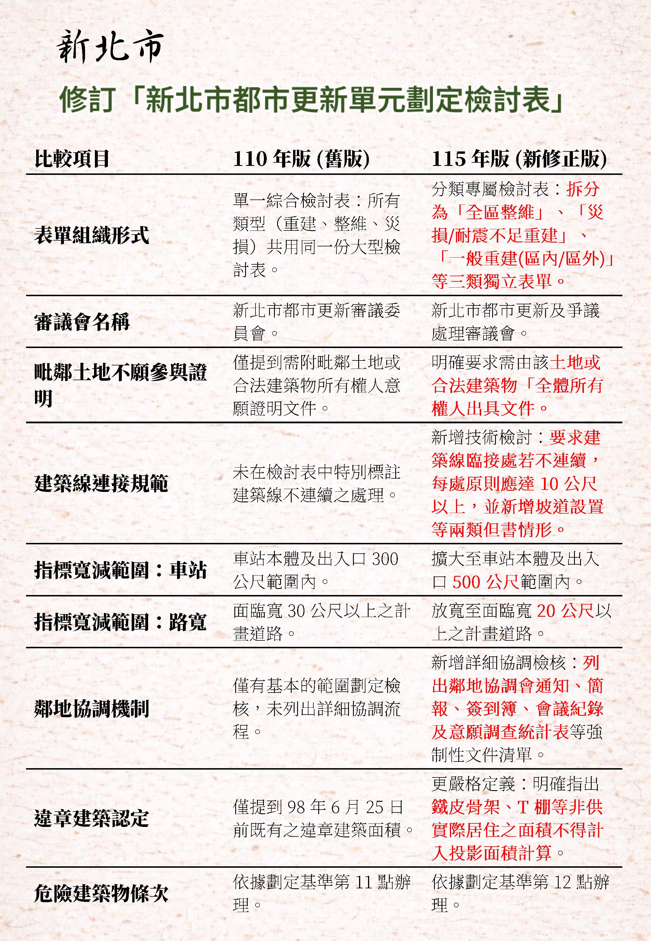
新北市:
●修訂「新北市都市更新單元劃定基準」
●修訂「新北市都市更新單元劃定檢討表」
●修訂「都市更新常見錯誤樣態手冊」